
发布时间: 2025-12-22 文章作者:星辉眼科 阅读量:0
视力不达标如何圆梦军旅?权威老军医汪辉教授解读2026征兵近视矫正关键点
星辉眼科:2026征兵近视手术进入“半年倒计时” ,需抓紧黄金窗口期
据悉,2026年全国(男兵)报名通道已于十二月初正式开启,星辉眼科提醒:想要顺利通过征兵体检,视力务必要达标,政策严格要求近视手术需提前半年完成,目前正是筹备下半年征兵视力矫正的黄金期,有志青年可以提前准备,为视力恢复预留充足的时间
根据全国征兵网查询显示,(男兵)2026年应征报名时间:上半年应征报名:2025年12月6日至2026年2月10日24时;下半年应征报名:2025年12月6日至2026年8月10日24时。(女兵)2026年应征报名时间:上半年应征报名:2026年1月1日至2026年2月10日24时;下半年应征报名:2026年7月1日至2026年8月10日24时,应征青年可以自行网上报名或到当地乡镇(街道)人民武装部请工作人员协助网上报名

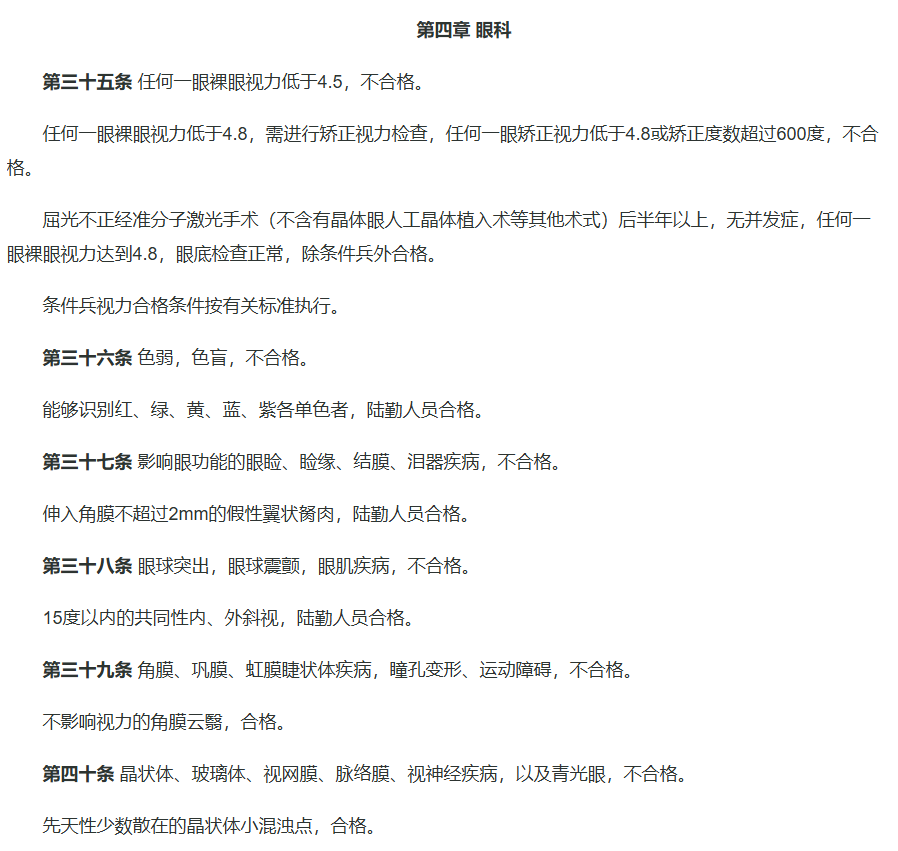
2026年参军入伍视力标准如下:任何一眼裸眼视力<4.5,直接判定为不合格;若裸眼视力<4.8,需进行矫正视力检查,矫正视力<4.8或矫正度数超过 600 度,同样不合格;此外,应征入伍仅认可激光类手术(不包含ICL晶体植入术等其他术式),且需满足“术后半年以上、无并发症、裸眼视力达4.8、眼底检查正常等”要求。

全国知名眼科专家、星辉眼科院长汪辉教授强调:若进行过激光类近视手术的有志青年,需提供完整的检查记录,具体包括以下文件:由手术医院开具的证明文件,证实进行了近视手术,需包含手术时间、手术方式等信息并加盖医院公章。很多有志青年试图通过佩戴OK镜等临时性手段来满足体检视力要求,这种做法虽可能在初检时蒙混过关,但征兵会有严格的复检机制,半年内查出视力不合格,会进行退档处理。此外,伪造手术证明等行为不仅严重违反规定,还可能涉及法律责任,给个人档案和未来发展带来长期风险。呼吁广大青年脚踏实地,以真实条件参与选拔,切勿因一时取巧而影响长远前途。

根据政策要求,应征参军视力矫正手术需在体检前半年以上完成。虽然当前手术将错过2026年上半年征兵,但有意向的青年不必焦虑,现在正是为下半年征兵进行视力矫正准备的最佳时机。2026年下半年征兵要求手术最晚于2026年2月底前完成,这样才能为夏季征兵预留充足的恢复时间。 此外,术前准备也需提前安排,以确保检查结果准确可靠:佩戴软性隐形眼镜者应停戴不少于1周,硬性RGP需停戴1个月以上,角膜塑形镜则需停戴3个月以上,请务必提前规划好摘镜时间。同时,政策明确规定,参军入伍只认可激光类手术,结合部队实际用眼需求,建议有志青年优先考虑微创全飞秒激光手术。该术式具有切口小、术后稳定性好、痛感轻、矫正精准等优点,特别适合参军人群,能帮助青年迅速适应部队高强度训练和多样化的用眼环境。
图注:汪辉教授微创全飞秒近视手术中
据悉,星辉眼科作为西南地区参军摘镜的热门选择,已凭借其三大核心优势,帮助上万名青年成功圆梦军旅:
近30年军医保驾护航
主刀医生汪辉教授拥有近三十年的军医背景(陆军军医大学西南医院原屈光中心主任),擅长近视、远视、散光、老视及弱视的手术及非手术矫治。累计完成10w+成功手术案例,对各类军检视力标准与手术合规要求了然于胸,更能从部队实际用眼场景出发,为您定制“既能通过体检,又能适应未来高强度训练”的个性化矫正方案。
透明手术 安心见证
手术过程全程星辉眼科开设透明手术空,直播,关键步骤透明可视。“透明”既是技术实力的见证,亦是家长安心的保障。
图注:星辉眼科近视手术直播区
全程协检 无忧通关
从严格的术前检查、到精准的手术实施再到系统的术后恢复指导,我们提供一站式闭环服务。尤其注重协助您完整准备手术病历、复查报告等征兵所需证明材料确保您的矫正记录符合征兵审核要求。
强军须强体,视力作为征兵体检的关键指标,其矫正的科学规划与规范执行备受社会关注。随着2026年征兵报名工作逐步展开,有关激光手术时间要求、术前准备与合规证明等话题,持续在应征青年与家长中引发讨论。全国知名眼科专家汪辉教授提醒:参军视力矫正需严格遵循国家政策与医学规范,提前规划、理性选择、重视术后恢复与材料备全,是顺利通过征兵选拔的重要环节。
扫码咨询